技成培训网 技成学习APP 技成工具箱 技成企业服务

欢迎回到技成培训网

技成培训网

电工题库宝典

技成电工课堂

PLC练习题

技成PLC课堂

变频器故障查询

技成PLC学吧

伺服驱动故障查询

技成PLC网校

当前位置:技成首页 > 文章中心 > 技成百科 > 关于200PLC的modbus通讯问题

关于200PLC的modbus通讯问题

刘玉蓉 发布于2014-12-11 17:12 4 0 标签:

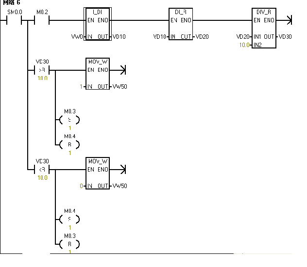
下图中,为何当我VD30由小于10.0,变为大于10.0,也就是由M0.3变为M0.4的时候,Q0.0倒是变为了Q0.1,但是查看Q0.2没跳变过,这不对啊,Q0.0变为了Q0.1说明40001的值由之前写进去的0变为了1,那么就是写了2次,为什么Q0.1一直没变过呢
让我怀疑我到底是写了一次,还是写了2次


图片说明: 1,1   2,3   3,4   4,2  

佳答案

此程序编了有问题,用了二条MBUS_MSG命令,但条的使能位M0.1初始化后就被置位了,必须注意的是,一次只能激活一条MBUS_MSG 指令。如果启用了多
条MBUS_MSG 指令,则将处理所执行的条MBUS_MSG 指
令,之后的所有MBUS_MSG 指令将中止并产生错误代码6。
所以第二条MBUS_MSG命令无法执行,即出现了所描述的情况。

若有收获,就点个赞吧!

文章来源于网络及文献如有侵权请联系站长
分享到:

微信扫一扫分享

阅读与本文标签相同的文章

相关推荐

最新文章 热门文章
最新课程 免费课程
PLC资料下载 电工电气资料下载
应用新秀
变频器故障代码查询APP
伺服故障代码查询APP
技成
手机APP
热门标签