技成培训网 技成学习APP 技成工具箱 技成企业服务

欢迎回到技成培训网

技成培训网

电工题库宝典

技成电工课堂

PLC练习题

技成PLC课堂

变频器故障查询

技成PLC学吧

伺服驱动故障查询

技成PLC网校

当前位置:技成首页 > 文章中心 > 技成百科 > 这段程序有什么作用?

这段程序有什么作用?

刘玉蓉 发布于2014-10-15 17:05 216 0 标签:

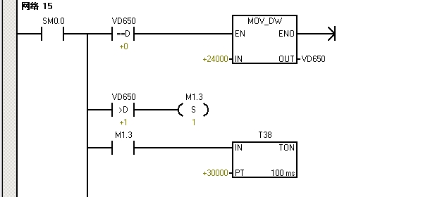
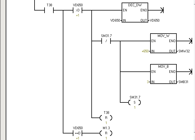
看我们公司设备的一个程序,这段程序是什么意思呢?整个程序是很大,但是里面整个程序中VD650只在这里有用到,这段程序什么意思?VD650做什么用的呢?

程序在图片上。

问题补充:
没有触摸屏,VD650没有在什么地方用的


图片说明: 1,程序1   2,程序2  

佳答案

建议LZ 把这个项目的概况介绍一下。因为这段程序从作者的意图角度来讲,非常诡异。
但是从技术的角度来讲,只需要把VD650>1  , 修改为 VD650>=1,就可以消除PLC 运行2年104天之后,VD650=1 ,并且一直保持不变的情况。

若有收获,就点个赞吧!

文章来源于网络及文献如有侵权请联系站长
分享到:

微信扫一扫分享

阅读与本文标签相同的文章

相关推荐

最新文章 热门文章
最新课程 免费课程
PLC资料下载 电工电气资料下载
应用新秀
变频器故障代码查询APP
伺服故障代码查询APP
技成
手机APP
热门标签