技成培训网 技成学习APP 技成工具箱 技成企业服务

欢迎回到技成培训网

技成培训网

电工题库宝典

技成电工课堂

PLC练习题

技成PLC课堂

变频器故障查询

技成PLC学吧

伺服驱动故障查询

技成PLC网校

当前位置:技成首页 > 文章中心 > 技成百科 > S7-200与仪表通讯

S7-200与仪表通讯

刘玉蓉 发布于2014-09-16 17:03 9 0 标签:

有个称重显示仪端口只支持RS232C(RXD,TXD,GND),和RS422(+IN,-IN,+OUT,-OUT)请问可以和S7-200直接通讯吗,不用中间转换器,可以用自由口通讯和表连吗?自由口底层是485,232都行么?

佳答案

内部电路决定200PLC的串口只支持基于485的通讯,不能支持232.
你这种情况简单就是加个转换的模块,把232的转成485.
如果不想增加成本,或者时间紧,可以考虑以下两个方案
1、你看看表有没有变送的电流或电压信号,把信号送到AI模块里,自己算这个重量。
2、有没有上位机,一般的计算机都有232的串口,上位机直接和仪表通讯,再转传给PLC。
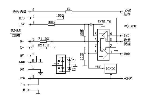
下面传个200串口电路图你看看


图片说明:1,200PLC内部RS485接口电路  

若有收获,就点个赞吧!

文章来源于网络及文献如有侵权请联系站长
分享到:

微信扫一扫分享

阅读与本文标签相同的文章

相关推荐

最新文章 热门文章
最新课程 免费课程
PLC资料下载 电工电气资料下载
应用新秀
变频器故障代码查询APP
伺服故障代码查询APP
技成
手机APP
热门标签